Chapter 2: Values and Decision Making
Chapter Learning Objectives
- 2.1 Define personal and professional values and explain how they influence decision-making in a business context. (SLO 2, 3, 4)
- 2.2 Apply a structured decision-making model to evaluate a personal or professional choice, considering values and priorities. (SLO 2, 3, 4)
- 2.3 Analyze how conflict values can impact ethical decision-making and workplace behavior. (SLO 5)
- 2.4 Evaluate the alignment between personal values and career goals, and assess how this alignment affects motivation and satisfaction. (SLO 2, 3, 4, 5)

When your values are clear to you, making decisions becomes easier.
— Roy Disney
Values
An essential part in your self-discovery journey of your career exploration process is identifying what is most important to you–your values–and learn how they influence and motivate your goals. Values drive our actions and they motivate your goals.
Your goals help you establish your priorities in life, guide your decision-making, and affect your evaluation of your success and happiness in life. Take time to reflect what being successful means to you. It will be different for you than for other people. Think of your values as you are thinking about becoming successful.
Here’s a video of a spoken word performance by Rashad Hedgepeth at a TEDx event titled, “Values”.
Values: spoken word performance by Rashad Hedgepeth at a TEDx event titled “Values”
Values in Business
As defined at CareerOneStop, a source for employment information sponsored by the US Department of Labor:
Values are your beliefs about what is important or desirable.
When your values line up with how you live and work, you tend to feel more satisfied and confident.
Living or working in ways that contradict your values can lead to dissatisfaction, confusion, and discouragement. So, there is good reason to clarify your values, and seek to match your work to them.
The best career choices are ones that match your values. So, do you know what your values are? Complete the following activity to review the work values that are most important to you.
Making Decisions Based on Values
Decision making refers to making choices among alternative courses of action—which may also include inaction. Not all decisions in life have major consequences or even require a lot of thought.
For example, before you go to work, you make simple and habitual decisions such as what to wear, what to eat, and which route to take as you go to and from home and work. You probably do not spend much time on these mundane decisions. However, decisions that are unique and important require conscious thinking, information gathering, and careful consideration of alternatives. In this case, making a decision about your future career is an important one that requires a thoughtful review of what you consider most important in life, your values. Increasing effectiveness in decision making is an important part of maximizing your effectiveness at work.
How do you normally make important decisions? Toss a coin? Take advice from trusted role-models? Or let fate decide for you? It is important to be self-aware, especially when it comes to making difficult and important life decisions.
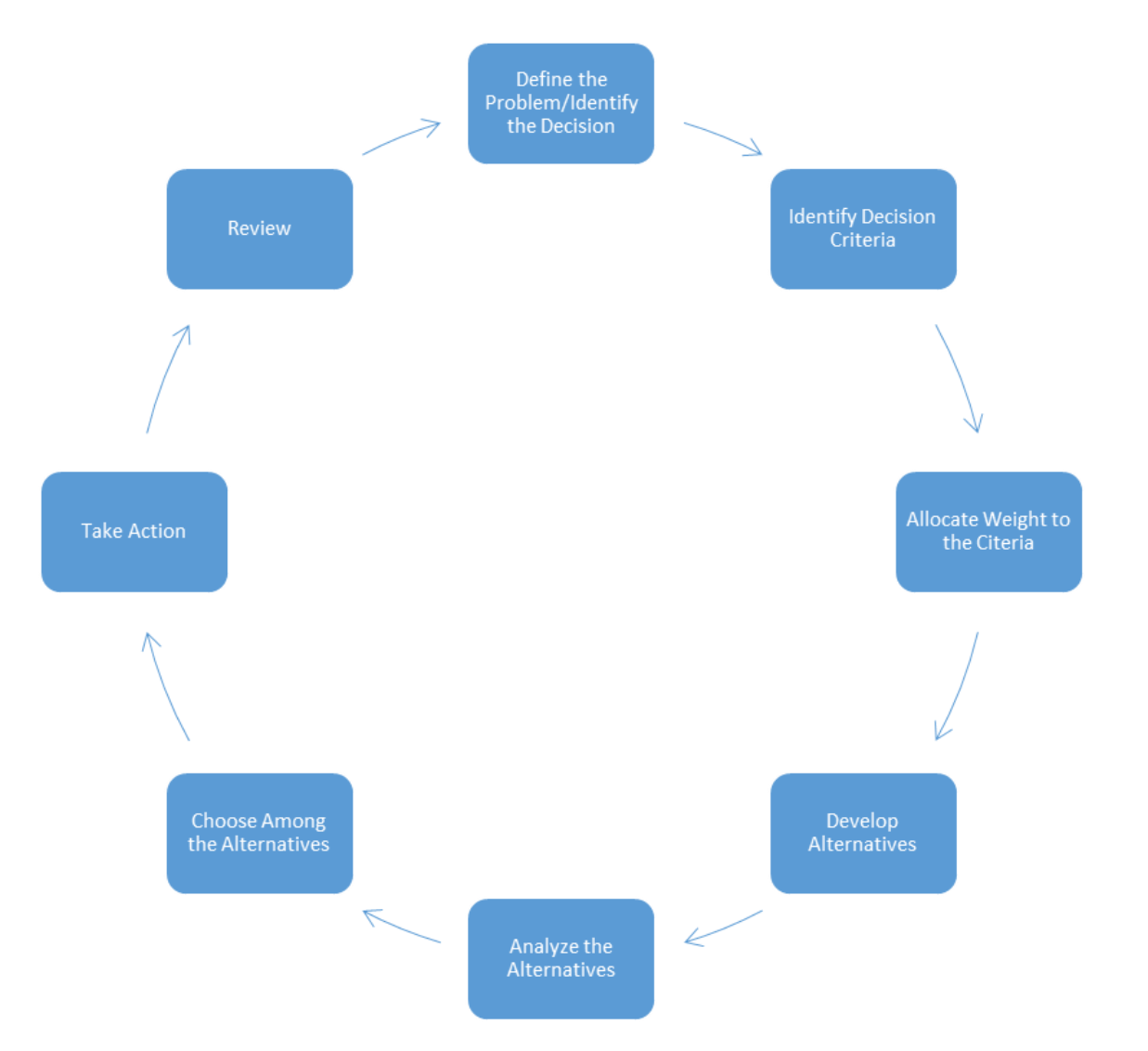
Decision-Making Model
We will examine here a decision-making model which includes a series of steps to help decision makers make the best choice.

Let’s imagine that your old, clunky car has broken down, and you have enough money saved for a substantial down payment on a new car. It will be the first major purchase of your life, and you want to make the right choice. The first step, defining the problem, has already been completed—the problem is that you need a new vehicle and need to choose one to buy.
Next, you will decide which factors you value most in a vehicle. How many passengers do you want to accommodate? How important is fuel economy to you? Is safety a major concern? You only have a certain amount of money saved, and you don’t want to take on too much debt, so price range is probably an important factor as well. Perhaps you have identified the following as being important to you: room for at least five adults, minimum gas mileage of twenty MPG, a strong safety rating, and no more than $20,000 in price because that’s what you have to spend, or you know the monthly payments on a loan meet your monthly budget (another decision you need to make in this process). These are the decision criteria which you have identified.
When you look at all of the factors, you will allocate weight or determine how important each factor is to your decision. If each is equally important, then there is no need to weigh them, but if you know that price and mpg are key factors, you might weigh them more and weigh the other criteria as being less important.
With the weight or importance in mind you can narrow your choices and develop alternatives. Perhaps, after speaking with others and researching vehicles in unbiased journals and online resources, you are trying to decide between a small SUV, a sports car and a fairly new, but used sedan.
Now, analyze the alternatives. Using the criteria you already established, analyze each vehicle. Creating a pros and cons list is a good way to start with the factors that you identified as most important to you. Does the SUV cost less than $20,000? How about the sports car? Or the sedan? Continue to evaluate each vehicle based on your remaining criteria.
After weighing the evidence for each, choose the best alternative. Remember to give greater weight to the factors that you identified as most important. That means that a vehicle that doesn’t meet your MPG and price needs should not be highest on your list, despite how good you look driving it!
Then, take action and purchase your car with confidence knowing that you have made an informed decision.

Of course, reviewing the outcome of this decision will influence the next decision made. For example, if you purchase a car and have nothing but problems with it, or you end up not being able to afford the payments, even though you love the car, you are setting yourself up for long-term questions and problems to solve.
Conclusion
Each of us have to identify our values in life and apply those ideas to each of the decisions we make every day. Big or small (a car or what to eat for dinner tonight) are guided by your values and goals. It all starts with identifying your values and applying those ideas to make intentional decisions every day!
Exercises
To cite this specific chapter use this format:
Allison, D. (2025). Chapter 2: Values and Decision Making. In Pouska, B. (Ed.), Business Professionalism. New Mexico Open Educational Resources Consortium Pressbooks. Https://nmoer.pressbooks.pub/businessprofessionalism/
Licenses and Attributions
CC Licensed Content — Original
Allison, D. (2025). Career planning and personal exploration. OER Commons. (Licensed under CC BY 4.0)
Campos-Robledo, J., & Nguyen, T. (n.d.). Career/life planning and personal exploration. Lumen Learning, OER Commons. (Licensed under CC BY 4.0)
Hedgepeth, R. (2018, January 30). Values: Spoken word performance [Video]. TEDx Talks, YouTube. (Licensed under CC BY-NC-ND 4.0 International)
University of Minnesota Libraries Publishing. (n.d.). Understanding decision making. In Principles of management (Chapter 11.3). (Licensed under CC BY-NC-SA: Attribution-NonCommercial-ShareAlike)
All Rights Reserved Content
U.S. Department of Labor. (n.d.). CareerOneStop. (All rights reserved.)
U.S. Department of Labor. (n.d.). O*NET OnLine. (All rights reserved. Licensed under the Standard O*NET License.)
CC Licensed Content — Shared Previously
Bruce, L. (n.d.). Defining goals. Lumen Learning. (Licensed under CC BY)
Duckworth, A. L. (n.d.). Grit: The power of passion and perseverance [Video]. TED. (Licensed under CC BY-NC-ND)
Dweck, C. (n.d.). The power of believing that you can improve [Video]. TED. (Licensed under CC BY-NC-ND)
Priester, T. C. (Ed.). (n.d.). Foundations of college success: Words of wisdom. Open SUNY Textbooks. (Licensed under CC BY-NC-SA)
All Rights Reserved Content
DecisionSkills. (2014, May 22). SMART goals – Quick overview [Video]. YouTube. (Licensed under Standard YouTube License – All Rights Reserved)
Original chapter source: Adapted from Career Planning and Personal Exploration by Dawn Allison.